Harassment and Sexual Misconduct
The University of Winchester is committed to ensuring the safety of all of our staff and students and creating a culture of support and respect. We thrive in a space that is tolerant of difference, encourages debate and protects freedom of speech, particularly within the context of our educational provision.
This page contains a comprehensive source of all our policies and actions directed towards making a credible difference in protecting our staff and students from harassment and sexual misconduct.
What are our Policies around this?
Below are links to the policies that are directly relevant to how the University deals with harassment and sexual misconduct. These policies were consulted on with our Student’s Union to ensure that consideration was given to the needs of our diverse student body.
The Bullying, Harassment and Sexual Misconduct Policy outlines the definitions we apply when considering issues of bullying, harassment and sexual misconduct. The Student Conduct and Disciplinary Policy outlines our expectations around student conduct broadly and the process we follow where those expectations are breached. The Fitness to Practise Policy outlines additional processes for practise-based courses such as nursing and teaching. The Student Complaints Policy outlines how to make a complaint if you are not satisfied with how we have handled any issue relating to the processes we have followed. The Relationships Policy outlines the University’s expectations around staff behaviours and the process that the University follows to protect students from any abuse of power. The Safeguarding Policy outlines processes around under 18s and vulnerable adults.
The University does not employ the use of Non Disclosure Agreements (NDAs) in relation to bullying, harassment and sexual misconduct.
- Bullying, Harassment and Sexual Misconduct Policy Bullying, Harassment and Sexual Misconduct Policy
- Student Conduct and Disciplinary Policy Student Conduct and Disciplinary Policy
- Fitness to Practise Policy Student Fitness to Practise Policy
- Student Complaints Policy Student Complaints Policy
- Relationships Policy Relationships Policy
- Safeguarding Policy
These policies set out in detail the relevant timescales, decision and appeal principles and mechanisms, potential outcomes, interaction with criminal processes, investigation processes and information and outcome sharing employed by the University.
How do I Report any Harassment and Sexual Misconduct?
You can report issues that you either experience, or witness, or on behalf of others in the following ways:
- You can report online on our Report & Support tool which you can find here Report + Support - Report + Support - University of Winchester. You can either report giving your details and we will respond to you within 3 working days, or you can report anonymously. We cannot usually take action, investigate, or respond to anonymous reports.
- You can tell the Student Support and Success Advisors in-person Appointments | Winchester
- You can tell any member of staff and they will direct you to Report & Support or to the Student Support and Success team.
- You can seek advice from the Student’s Union who can direct you further. Advice Centre @ Winchester Student Union
All information is stored securely and confidentially and in-line with our Privacy Policy which complies with our legislative responsibilities under GDPR.
Information is shared only to the extent outlined in the relevant policies and any aggregated reporting is screened to ensure anonymity. Incidents related to behaviours of staff members cannot be confidentially reported as they will always be investigated if the issue is serious and evidenced.
Students can expect that all relevant information for an investigation will be shared with reporting and reporting parties and any disciplinary panel or determining party. Information may be shared with witnesses but only to the extent necessary to undertake a fair and comprehensive investigation. Outcomes will be shared with all involved parties to the extent outlined in the Student Conduct and Disciplinary Policy.
What Happens if an Issue is Reported?
Below you will find diagrams of the process involved in the following situations:
- If an issue is reported anonymously
- If the allegation is against a student
- If the allegations is against a staff member
- If there is police involvement
- The interruption of studies consideration process
If the issue is reported anonymously

If the allegation is against a student:

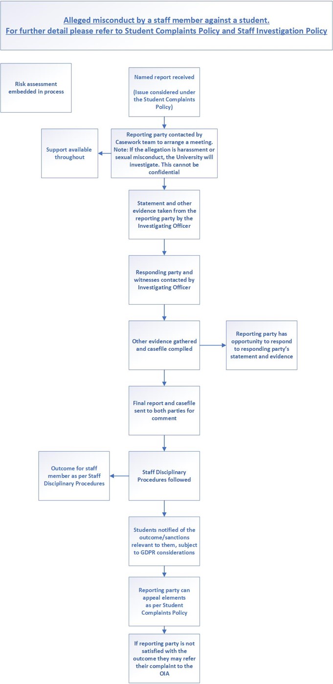
If the allegation is against a staff member:

If there is police involvement:

Interruption of studies process:

What Support is Available?
Support is available for all students who may be affected by these issues, whether they are reporting something that happened to them, have had something reported about their behaviour, or are witnesses to events reported. This support is available whether an issue is investigated or not and can last as long as the student wishes. It is also available whether the incident is related to University life or not, happened on campus or elsewhere. Support can include pastoral/talking support, academic support, and specialist support through our Sexual Violence Liaison Officer trained staff.
You can access this either through Report & Support Report + Support - Report + Support - University of Winchester. Or by making an appointment with the Student Support and Success team Appointments | Winchester.
Support will be outreached to any students involved in an investigation process and is available throughout and after that process has concluded.
External support is available from:
Treetops – NHS confidential service to provide forensic medical assistance for rape and sexual assault.
General sources of support:
Citizens Advice provides useful information on a wide range of issues including harassment, bullying, sexual assault, hate crime, domestic abuse.
The Police Information on how to access local support agencies and how to report a crime.
Victim Support Confidential service for anyone affected by crime, whether or not you have reported the crime to the Police.
The Samaritans provide emotional support to anyone in emotional distress, struggling to cope, or at risk of suicide throughout the United Kingdom and Ireland. Call 116 123, 24 hours a day, 365 days a year.
Galop supports lesbian, gay, bi, trans and queer people affected by sexual and domestic violence, hate crime and abuse.
Mental Wellbeing:
For text support in a crisis you can text SHOUT on 85258.
Sexual misconduct:
Rape Crisis Advice and support for anyone affected by sexual harassment or violence at any point in their life, as well as for friends and family supporting them.
Survivors UK offers information, support and counselling for men and boys who have been raped or sexually abused.
Galop is a charity that supports lesbian, gay, bi, trans and queer people affected by sexual and domestic violence. They run a London and National phone helpline as well as on online chat services on Saturday & Sunday: 15:00 – 19:00.
Respond helps children and adults with learning disabilities who have experienced abuse or trauma, as well as those who have abused others, through psychotherapy, advocacy and other support. Tel: 020 7383 0700.
Revenge Porn Helpline: Open 10am – 4pm, Monday to Friday – 0345 600 0459.
Life Centre Support for anyone affected by sexual abuse
Domestic and relationship abuse:
National Domestic Abuse Helpline Information and support for anyone experiencing domestic abuse.
Refuge Information and support for anyone experiencing domestic abuse.
Women's Aid Information and support for women experiencing domestic abuse.
Respect Information and support for men who experience domestic violence.
Karma Nirvana Information and support for anyone affected by honour based abuse and forced marriage.
IKWRO Advice and support for Middle Eastern, North African and Afghan women and girls affected by honour based abuse or domestic abuse.
Discrimination and hate crime:
True Vision offers guidance on reporting hate crime and hate incidents. If you do not wish to talk to anyone in person about the incident or wish to remain anonymous, there is an online form for reporting hate crime; you can report non-crime hate incidents to the police to try and prevent any escalation in seriousness.
Tell MAMA supports victims of anti-Muslim hate and is a public service which also measures and monitors anti-Muslim incidents.
Community Security Trust helps those who are victims of anti-Semitic hatred, harassment or bias.
Stop Hate UK offer support to victims of hate crime.
Bullying or harassment:
Family lives provides information and support for students experiencing bullying.
Young Minds provides information, support and blogs for students experiencing bullying and a range of other issues
Stalking:
Suzy Lamplugh Trust provides advice on how to deal with stalking.
Spiking:
Rape Crisis England provide further information including how to help someone you think may have been spiked.
What Training Happens?
All students receive yearly harassment, free-speech, sexual misconduct, consent and bystander training when they enrol and at induction. All staff receive yearly training on our policies, recognising behaviours, how to report issues, free-speech, and what to do if an issue is reported to them. Staff with a specialist role receive additional free-speech and trauma-informed training, for instance if they are undertaking an investigation or deciding on a disciplinary, grievance, or complaint matter. The Student Support and Success team have Sexual Violence Liaison Officer (SVLO) training.
What does Freedom of Speech mean here?
We have a webpage dedicated to explaining our approach to freedom of speech and our obligations under the Higher Education (Free Speech) Act 2023, the Human Rights Act 1998, and Office for Students expectations.
Policies Related to Previous Years
Policies related to harassment and sexual misconduct in previous years can be found under the relevant academic year.
2024 -2025
Student Disciplinary Procedures
HWB Fitness to Practise Policy
2023 -2024
Disciplinary Procedures for Students
HWB Fitness to Practise Policy
Safeguarding-Children-and-Vulnerable-Adults-Policy.pdf
2022 -23
Disciplinary Procedures for Students